คณะพัฒนาการท่องเที่ยว มหาวิทยาลัยแม่โจ้
School of Tourism Development, Maejo University
เมนู
คณะพัฒนาการท่องเที่ยว มหาวิทยาลัยแม่โจ้
School of Tourism Development, Maejo University
ภาษาที่ใช้แสดงผล (Language) :
ภาษาไทย
English
ลงชื่อเข้าใช้งาน
บุคลากร
โครงสร้างการบริหาร
ข่าวกิจกรรม
ปฏิทิน
กล่องเอกสาร
ข้อเสนอแนะ-ข้อร้องเรียน
เกี่ยวกับหน่วยงาน
ข้อมูลหลักสูตร ▼
หลักสูตรศิลปศาสตรบัณฑิต สาขาวิชาพัฒนาการท่องเที่ยว
หลักสูตรศิลปศาสตรบัณฑิต สาขาวิชาการจัดการธุรกิจท่องเที่ยวและบริการ
หลักสูตรศิลปศาสตรมหาบัณฑิต สาขาวิชาพัฒนาการท่องเที่ยว
หลักสูตรปรัชญาดุษฎีบัณฑิต สาขาวิชาพัฒนาการท่องเที่ยว
สำหรับนักศึกษา ▼
FAQ
การเข้าใช้งาน E-mail
คู่มือเตรียมความพร้อมนักศึกษาใหม่
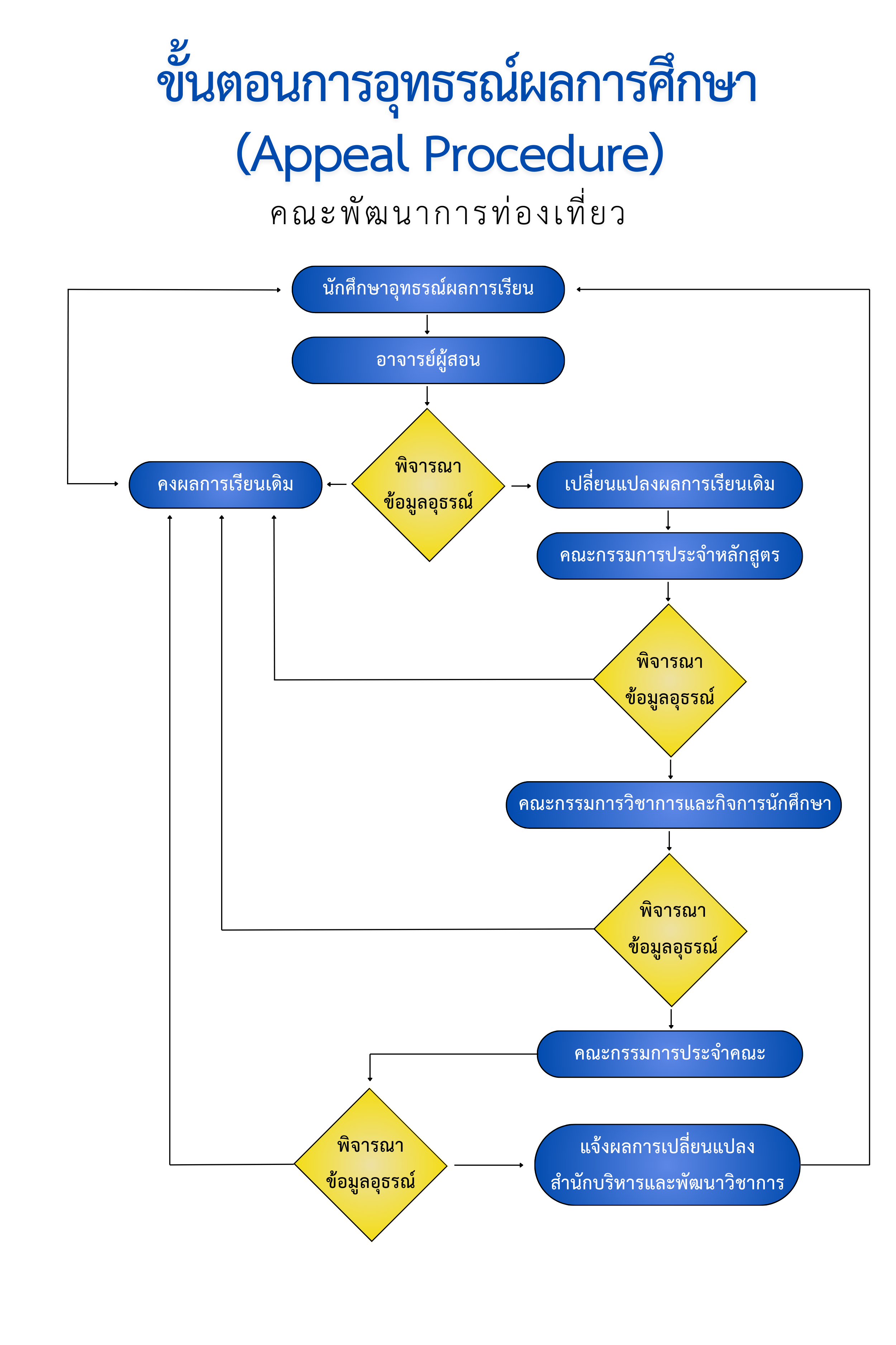
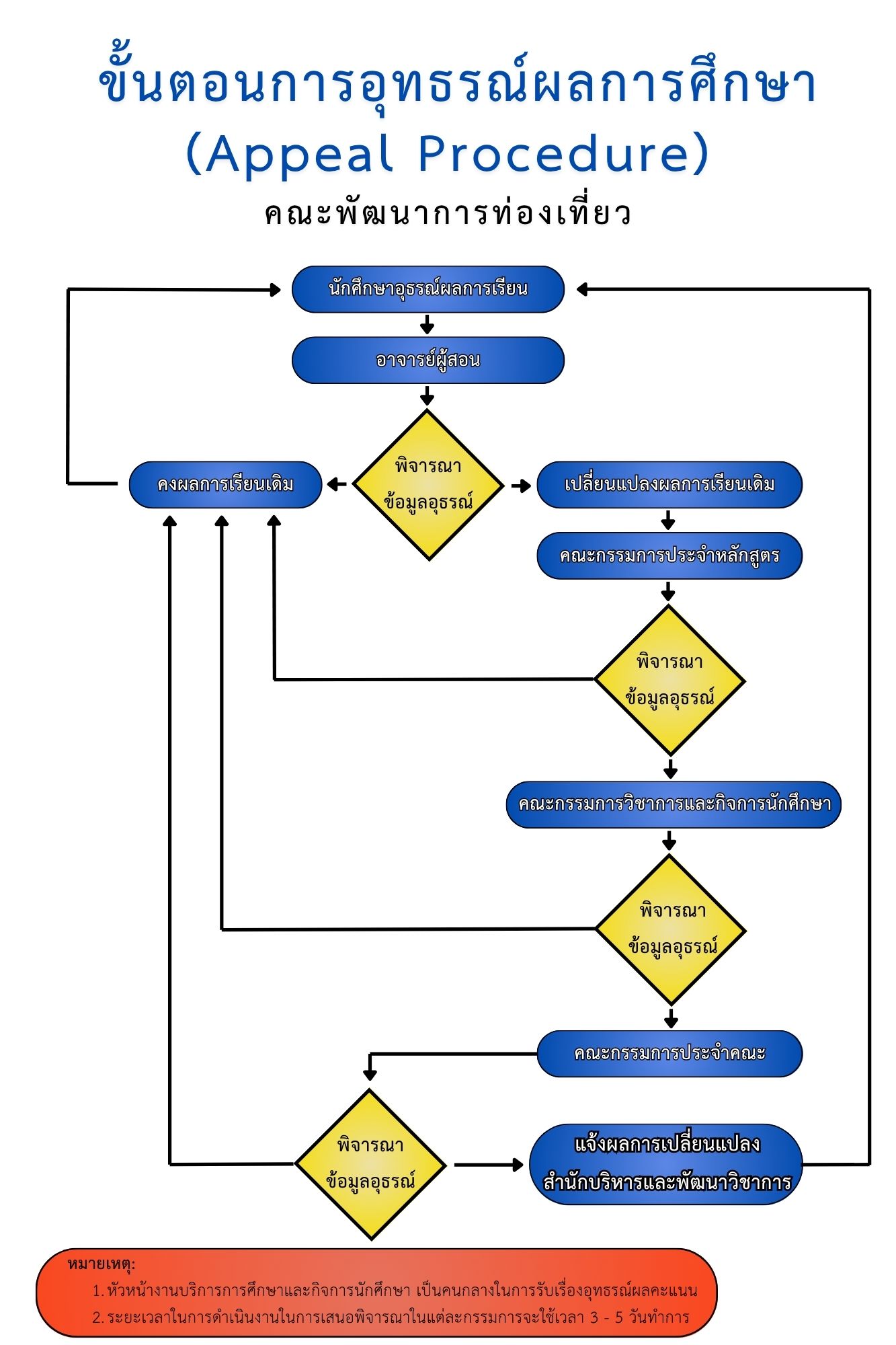
ขั้นตอนการอุธรณ์ผลการศึกษา (Appeal Procedure) คณะพัฒนาการท่องเที่ยว
บุคลากร
โครงสร้างการบริหาร
ข่าวกิจกรรม
ปฏิทิน
กล่องเอกสาร
ข้อเสนอแนะ-ข้อร้องเรียน
เกี่ยวกับหน่วยงาน
ข้อมูลหลักสูตร
หลักสูตรศิลปศาสตรบัณฑิต สาขาวิชาพัฒนาการท่องเที่ยว
หลักสูตรศิลปศาสตรบัณฑิต สาขาวิชาการจัดการธุรกิจท่องเที่ยวและบริการ
หลักสูตรศิลปศาสตรมหาบัณฑิต สาขาวิชาพัฒนาการท่องเที่ยว
หลักสูตรปรัชญาดุษฎีบัณฑิต สาขาวิชาพัฒนาการท่องเที่ยว
สำหรับนักศึกษา
FAQ
การเข้าใช้งาน E-mail
คู่มือเตรียมความพร้อมนักศึกษาใหม่
ขั้นตอนการอุธรณ์ผลการศึกษา (Appeal Procedure) คณะพัฒนาการท่องเที่ยว
ลงชื่อเข้าใช้งาน
ขั้นตอนการอุทธรณ์ผลการศึกษา (Appeal Procedure) คณะพัฒนาการท่องเที่ยว
หน้าแรก
Web Page
ขั้นตอนการอุทธรณ์ผลการศึกษา (Appeal Procedure) คณะพัฒนาการท่องเที่ยว
ขั้นตอนการอุทธรณ์ผลการศึกษา (Appeal Procedure) คณะพัฒนาการท่องเที่ยว
ปรับปรุงข้อมูล 18/7/2568 16:30:28
, จำนวนการเข้าดู 0