TH
หน้าแรก
ภาษาไทย
ผู้ดูแลระบบ
คณะพัฒนาการท่องเที่ยว มหาวิทยาลัยแม่โจ้
School of Tourism Development, Maejo University
หน้าแรก
บุคลากรตามโครงสร้าง
มหาวิทยาลัยแม่โจ้
ERP
MJU-mail
ที่อยู่ติดต่อ
ภาษาไทย
ผู้ดูแลระบบ
บุคลากร
โครงสร้างการบริหาร
ข่าวกิจกรรม
ปฏิทิน
กล่องเอกสาร
ข้อเสนอแนะ-ข้อร้องเรียน
เกี่ยวกับหน่วยงาน
ข้อมูลหลักสูตร
หลักสูตรศิลปศาสตรบัณฑิต สาขาวิชาพัฒนาการท่องเที่ยว
หลักสูตรศิลปศาสตรบัณฑิต สาขาวิชาการจัดการธุรกิจท่องเที่ยวและบริการ
หลักสูตรศิลปศาสตรมหาบัณฑิต สาขาวิชาพัฒนาการท่องเที่ยว
หลักสูตรปรัชญาดุษฎีบัณฑิต สาขาวิชาพัฒนาการท่องเที่ยว
สำหรับนักศึกษา
FAQ
การเข้าใช้งาน E-mail
คู่มือเตรียมความพร้อมนักศึกษาใหม่
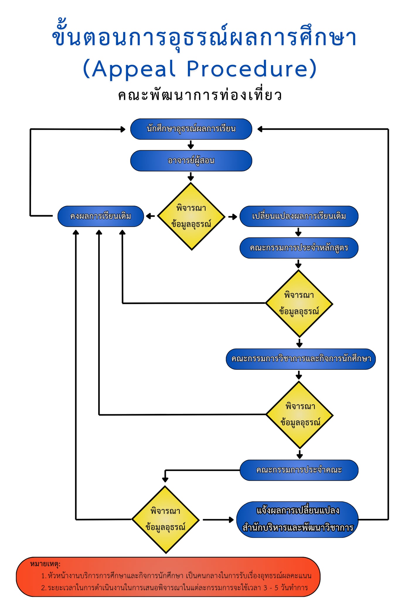
ขั้นตอนการอุธรณ์ผลการศึกษา (Appeal Procedure) คณะพัฒนาการท่องเที่ยว
เอกสารเผยแพร่
หน้าแรก
เอกสารเผยแพร่
ขั้นตอนการอุธรณ์ผลการศึกษา (Appeal Procedure) คณะพัฒนาการท่องเที่ยว
18-04-2568 ขั้นตอนการอุธรณ์ผลการศึกษา-Final-Word.docx
docx
20/6/2568 9:55:32
3262a3b3-6452-4ff7-a4ae-984c5993587d.jpg
jpg
20/6/2568 9:51:26
e2816270-d943-4993-be1a-919beced4af9.jpg
jpg
20/6/2568 9:50:28
เมนูหลักของระบบ
หน้าแรก
บุคลากร
โครงสร้างการบริหาร
ข่าวกิจกรรม
ปฏิทิน
กล่องเอกสาร
ข้อเสนอแนะ-ข้อร้องเรียน
เกี่ยวกับหน่วยงาน
ข้อมูลหลักสูตร
หลักสูตรศิลปศาสตรบัณฑิต สาขาวิชาพัฒนาการท่องเที่ยว
หลักสูตรศิลปศาสตรบัณฑิต สาขาวิชาการจัดการธุรกิจท่องเที่ยวและบริการ
หลักสูตรศิลปศาสตรมหาบัณฑิต สาขาวิชาพัฒนาการท่องเที่ยว
หลักสูตรปรัชญาดุษฎีบัณฑิต สาขาวิชาพัฒนาการท่องเที่ยว
สำหรับนักศึกษา
FAQ
การเข้าใช้งาน E-mail
คู่มือเตรียมความพร้อมนักศึกษาใหม่
ขั้นตอนการอุธรณ์ผลการศึกษา (Appeal Procedure) คณะพัฒนาการท่องเที่ยว
เปลี่ยนภาษาบนเว็บไซต์
ภาษาไทย
English